山东大学是首批经国务院学位委员会批准同等学力人员授予博士、硕士学位授权单位。2015年我校共有128个硕士学位授予专业接受同等学力人员申请硕士学位。
一、申请条件
申请人必须获得学士学位并在获得学士学位后工作三年以上(即2012年3月底以前获得学士学位),或者虽无学士学位但已获得硕士或博士学位,在申请学位的专业或相近专业做出成绩。如跨学科申请,请参照专业目录,或咨询所报学院。
二、2015年接受同等学力人员申请硕士学位专业目录(详见附件1)
三、报名方式及资格审查
(一)报名方式:采取网上报名与现场资格审查相结合的办法。
(二)报名步骤:
步骤1.学校网上报名:
申请人须于2015年1月12日—3月1日登入“山东大学研究生招生管理信息系统”http://www.zzzs.sdu.edu.cn/注册,专业选择必须参照附件1“专业目录”中的各学院专业设置,按表格后的提示选择,能精确到二级学科的,不得按一级学科申请(临床医学专业硕士必须精确到二级学科专业),完善信息并提交。
相关步骤请参阅附件5“山大招生系统”使用说明
步骤2.同力平台网上报名:
申请人须于2015年1月12日——3月1日登入“学位网”的“全国同等学力人员申请硕士学位管理工作信息平台”(简称同力平台)http://www.chinadegrees.cn/tdxlsqxt/login.shtml?action=forwardIndex,初次注册成功后,务必按照网站要求,上传标准的个人照片(蓝底390*567像素jpg,照片不合格可能被退回申请),完善信息,选择正确的专业。专业选择必须参照附件1“专业目录”中的各学院专业设置,按表格后的提示选择,能精确到二级学科的,不得按一级学科申请。提交申请,“申请状态”显示绿色字体,即为成功。
同力平台中我校的老生,未通过全部统考者已被全部清退。重新申请学位者,必须向原申请的学校的主管部门提出清退申请,才能用本人身份证号再次提交新的申请。
相关步骤请参阅附件4“全国同力平台”详细使用说明。
以上2个步骤同时进行,缺一不可。未完成前2个步骤者不予初审、复审。
步骤3.学院初审:
在步骤1、步骤2完成后,2015年新注册的申请人须于2月27日(13:30—15:30),2月28日、3月1日(8:30—11:00、13:30—15:30)持资格审查要求材料(除初审证明外)到所报学院进行初审。各学院所在校区、地点、联系方式见附表。
注意:医学院单独开启提前初审,日期为1月20日——1月21日工作时间,地点为趵突泉校区教学八楼一层在职办,电话88382358。
其他学院根据工作安排,可能提前初审,具体情况请参照各学院网站的通知,网址为http://www.sdu.edu.cn/2010/xyzl.html
但学校复审日期不变。
至学院初审时,申请人将蓝底标准证件照纸质版一寸8张、二寸4张交给所报学院秘书。如秘书审核照片不合格,告知标准格式。申请人立即自行重照,纸质照片仍须交至学院,并将电子版(蓝底390*567像素jpg格式)自行上传同力平台(须先取消申请,替换照片,再次提交申请)。初审合格后,申请人在学院交纳学费。秘书在招生系统录入发票后,申请人打印初审证明2份。
步骤4.学校复审:
在步骤3完成后,申请人须于2月27日(13:30—16:30),2月28日、3月1日(8:30—11:30、13:30—16:30)持“2015年同等学力申请硕士学位初审证明”及资格审查要求材料,到山东大学中心校区明德楼B座311室现场复审。
复审时,须现场确认个人信息,采集本人图像和指纹信息,并在“资格审查表”上签署诚信承诺并上交,否则本次申请无效。
4月份学校将合格申请人的“山东大学接受同等学力人员申请硕士学位通知书”及“山东大学在职研究生学生证”统一发至各学院。
四、资格复审必备材料
申请人须承诺学历、学位证书和申请身份材料的真实性,一经学校或认证部门查证为不属实,即取消录取资格,责任由申请人自负。
1. “2015年同等学力申请硕士学位初审证明”两份。
2. 二代身份证、学位证、毕业证原件及各两份复印件,授予学士学位证明及高等学校本科学历证明各两份。
(1)学位证明获取方式为:
①从个人档案中复印授予学士学位证明文件并加盖档案所在部门公章。
②回原毕业学校教务处或档案馆开具学士学位证明并加盖该部门公章(格式由毕业学校自拟)。
③将证书原件复印后由原毕业学校教务处或档案馆盖章)一式两份。
④登录http://www.chinadegrees.com.cn/查询(仅2008-9-1至2014-8-31之间授位信息可查)学位,选择非会员单位查询。由学生现场手机付费获得查询码,由秘书亲自操作查询,并将查询到的页面信息打印两份,秘书签字确认,作为学位证明。
以上4种方式任选一种即可。
(2)学历证明获取方式为:
登录中国高等教育学生信息网(学信网)http://www.chsi.com.cn/xlcx/lscx.jsp查询(仅2001年之后的学历信息可查),打印含二维码的“教育部学历证书电子注册备案表”两份。
因毕业时间早于2001年而不能在学信网查询到学历的国民教育序列学校毕业的申请人,也可通过开学位证明的前3种方式一并开具。
另外:持军队院校学位证书者,须提供教育部学位与研究生教育发展中心认证处http://www.chsi.com.cn/xlrz/出具的学位认证报告原件及复印件2份。 持国外学位证书者,须提供国家留学服务中心http://renzheng.cscse.edu.cn/(国外)出具的认证报告原件及复印件2份。上述认证步骤用时较长,请有关人员务必提前办理。
3. 单位盖章的《山东大学同等学力申请硕士学位人员所在单位推荐书》两份(详见附件2)。
上述材料按以下顺序,一式两份提交:
“2015年同等学力申请硕士学位初审证明”,学位证复印件,学位证明,毕业证复印件,学历证明,身份证复印件,《山东大学同等学力申请硕士学位人员所在单位推荐书》。
五、教学管理工作
同等学力人员申请硕士学位工作,按照山东大学关于授予具有研究生毕业同等学力人员硕士学位工作管理办法执行。
申请人自资格审查合格之日起,必须在五年内通过我校的全部课程考试和国家组织的水平考试且成绩合格,否则本次申请无效。在通过全部考试后的一年内提出学位论文,论文答辩应在申请人提交论文后的半年内完成。对通过学位论文答辩,符合学位授予条件者,授予山东大学硕士学位。
六、收费标准和办法
按学校接受申请硕士学位当年的学费标准交纳学费。学费可在入学注册时和学位论文开题前分两次交纳。详情请咨询各学院。
热忱欢迎广大有志之士到我校学习!
主办单位:研究生院在职教育中心
地址:山东省济南市山大南路27号,山东大学中心校区明德楼B座313室
承办单位:各招生学院。联系方式及地址见下表:
(中心校区地址:山大南路27号,乘1、K98/122、K107/122、70、K55路等公交车可达)
(洪家楼校区地址:洪家楼5号,乘11、118、K107、70、K55路等公交车可达)
(千佛山校区地址:济南市经十路17923号,乘K51、18/K68、110、115、2、16、48、K93路等公交车可达)
(趵突泉校区地址:济南市文化西路44号,乘18/K50路等公交车可达)
各学院联系方式
学院序号
| 单位名称
| 联系电话
| 地点
|
01
| 哲学与社会发展学院
| 88377007
| 中心校区知新楼A座1507室
|
02
| 易学研究中心
| 88364829
| 中心校区知新楼A座1707室
|
04
| 经济学院
| 4007-667-967 88362168
| 中心校区知新楼B座215室
|
05
| 经济研究院
| 88364000 88364128
| 中心校区邵逸夫科学馆311室
|
06
| 法学院
| 88377186
| 洪家楼校区逸夫法学教学楼102室
|
10
| 高等教育研究中心
| 88364823
| 中心校区文史楼3楼
|
11
| 文学与新闻传播学院
| 88361267
| 中心校区知新楼A座912室
|
14
| 儒学高等研究院
| 88364667
| 中心校区知新楼A座1907
|
15
| 外国语学院
| 88377608
| 洪家楼校区7号教学楼
|
16
| 艺术学院
| 88375519
| 洪家楼校区5号楼艺术学院办公室105
|
17
| 历史文化学院
| 88364067
| 中心校区知新楼A座1004室
|
22
| 化学与化工学院
| 88364918
| 中心校区化学楼302室
|
24
| 生命科学学院
| 88364522
| 中心校区生命科学院北楼207
|
31
| 管理学院
| 88364792
| 中心校区知新楼B座511室
|
32
| 网络信息安全研究所
| 86890981
| 中心校区光电楼316室
|
41
| 机械工程学院
| 88392118
| 千佛山校区六号楼326室
|
43
| 电气工程学院
| 88399003
| 千佛山校区电气楼620室
|
44
| 控制科学与工程学院
| 88392820
| 千佛山校区四号楼112
|
46
| 土建与水利学院
| 88392448
| 千佛山校区南院水利楼225室
|
60
| 医学院
| 88382358
| 趵突泉校区教学8楼一层在职办
|
64
| 公共卫生学院
| 88380218
| 趵突泉校区综合楼222室
|
65
| 卫生管理与政策研究中心
| 88382142-8048
| 趵突泉校区综合楼317室
|
67
| 口腔医学院
| 88382971
| 趵突泉校区口腔学院教学办公室
|
68
| 护理学院
| 88382001
| 趵突泉校区护理学院楼617室
|
69
| 药学院
| 88382018
| 趵突泉校区综合办公楼211室
|
90
| 威海校区研究生处
| 0631-5688926
| 威海校区知行楼204室
|
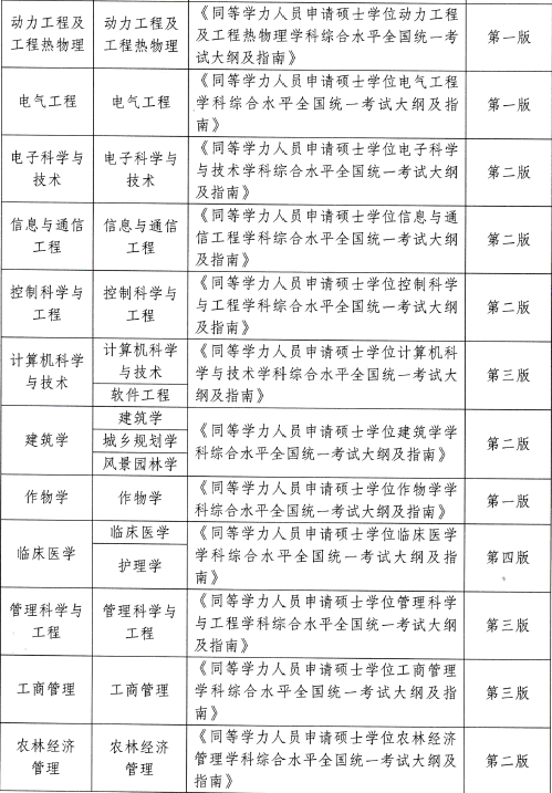
2015年同等学力申请硕士学位全国统考考试大纲




请通过复审阶段合格的申请人,于3月5日——3月20日登录全国同力信息平台,报名全国统考,过期将无法报名,届时将有详细通知。
附件1:2015年接受同等学力人员申请硕士学位专业目录
附件2:《山东大学同等学力申请硕士学位人员所在单位推荐书》
附件3:学信网查询学历操作说明、学位网查询学位操作说明
附件4:全国同力信息平台详细使用说明
附件5:山东大学研究生招生系统使用说明
附件6:收费标准
山东大学研究生院在职教育中心
2015年1月12日